全国
客服 加微信
找信息 找资料
找试题
联系我们
当前位置:首页 > 招考资讯 > 招生简章 > 2022年海南师范大学普通本科招生章程(含专升本)
2022年海南师范大学普通本科招生章程(含专升本)
海南省专升本 2022-05-12 00:00:00

第一章 总 则

第一条 根据《中华人民共和国教育法》《中华人民共和国高等教育法》等相关法律、教育部及各省(直辖市、自治区)教育主管部门普通高等学校招生工作有关规定,结合本校招生工作的具体情况,特制定本招生章程。

第二条 学校校名为海南师范大学(国标代码:11658),是公办全日制普通高等学校,隶属海南省人民政府,英文校名为“Hainan Normal University”。

学校注册龙昆南校区办学地址为海南省海口市琼山区龙昆南路99号,邮政编码为571158;桂林洋校区办学地址为海南省海口市美兰区校际一号路3号,邮政编码为571127。

学校主页:http://www.hainnu.edu.cn/

本科招生信息网:http://zhaosheng.hainnu.edu.cn/

本科招生咨询电话:0898-65888710 65880571(传真)

第三条 学校是海南省人民政府与教育部共建高校、海南省重点大学,具有完整的学士、硕士、博士教育培养体系,具有应届本科生免试攻读硕士研究生推免权。凡具有海南师范大学正式学籍的学生,在规定修业期限内,修完规定的毕业学分,符合本科生培养方案和培养目标要求者,颁发海南师范大学本科毕业证书;符合学士学位授予条件者,颁发海南师范大学学士学位证书。

第四条 所有学生入学后按培养大类接受通识与大类基础教育,除定向培养、艺术体育、联合办学、专升本、第二学士学位、中外合作办学以及高收费专业外,一年半后进行分流,可保留在高考录取时的专业或类别中的任一专业,也可选择转专业。具体安排以学校教务部门相关规定为准。

第五条 学校有中外合作办学和校企合作办学项目,分别是学前教育(中外合作办学)、广播电视编导(中外合作办学)和软件工程(NIIT班)。

中外合作办学专业学生按协议规定修满双方规定的课程学分后,可获得海南师范大学本科毕业证书、学士学位证书,以及外方学校的相关专业文凭。

软件工程(NIIT班)专业学生按协议修满规定的课程学分后,可获得海南师范大学本科毕业证书、学士学位证书,完成NIIT课程并通过NIIT软件工程师国际认证考试后,可获得NIIT软件工程师(DNIIT)国际认证证书。

第六条 学校招生工作遵循“公平竞争、公正选拔、公开透明,德智体美劳全面考核、综合评价、择优录取”的原则,并接受纪检监察部门、新闻媒体、广大考生家长及社会各界的监督。

第二章 组织机构

第七条 学校成立普通本科招生工作领导小组,全面负责本科招生工作。

第八条 学校招生就业处招生办公室是本科招生的实施机构,负责处理本科招生的日常工作。

第三章 招生计划

第九条 学校面向全国31 个省(直辖市、自治区)及港澳台招生,招生类别有普通文理科、艺术类专业、体育类专业、体育单招(运动训练、武术与民族传统体育专业)、国家专项计划、地方专项计划、南疆单列计划(仅招新疆维吾尔自治区生源)、民委专项计划、“3+2”联合培养计划(仅招海南省生源)、少数民族预科班(仅招海南省生源)、小学教育(乡村教师支持计划)定向公费培养师范生(含地方优师专项定向培养师范生)(仅招海南省生源)、中外合作办学、校企合作办学、专升本、第二学士学位、港澳台联合招生、香港中学文凭考试、依据台湾地区大学入学考试学科能力测试成绩招收台湾高中毕业生。学校在国家下达的招生计划内,根据教育部有关文件和学校发展规划、办学条件、学科发展、生源状况、社会需求,制订2022年分省分专业/类招生计划,招生计划通过各省级招生主管部门以及学校招生简章、网站等形式向考生和社会公布。

第十条 海南师范大学将不超过招生计划总数的1%作为预留计划,在与各省(直辖市、自治区)招生管理部门协商一致的情况下,主要用于生源质量调控及解决高考投档成绩相同考生的录取问题。

第十一条 录取期间调整计划的使用原则:经各省(直辖市、自治区)招生管理部门同意后,多批次录取的省(直辖市、自治区)未完成计划转入同一地区下一批次;各批次录取结束后仍未完成的招生计划,主要向生源数量相对较多、生源较好的省(直辖市、自治区)调整;同一批次生源差的专业计划可适当调整到生源好的专业。

第四章 录取原则

第十二条 学校录取考生的体检标准按照教育部、卫生部、中国残疾人联合会颁布的《普通高等学校招生体检工作指导意见》(教学〔2003〕3号)和《教育部办公厅卫生部办公厅关于普通高等学校招生学生入学身体检查取消乙肝项目检测有关问题的通知》(教学厅〔2010〕2号)的有关规定执行。因身体原因不适合今后从事教师职业要求的考生不宜填报师范类专业。

第十三条 根据各省(直辖市、自治区)生源情况确定调档比例。按照顺序志愿投档的批次,调档比例原则上控制在学校在该省(直辖市、自治区)投放计划的120%以内,按照平行志愿投档的批次,调档比例原则上控制在105%以内。

第十四条 普通(文理)类专业/类录取时,按“分数优先,遵循志愿”的原则进行。进档考生按高考投档成绩由高到低排序,依次按考生所填报的专业志愿顺序确定录取专业/类。所有专业/类志愿都无法满足的,如考生服从专业/类调剂,根据高考投档成绩调剂到其他未录取满额的专业/类,不服从调剂的,做退档处理。

按非平行志愿投档的批次,在第一院校志愿生源不足的情况下,可招收非第一院校志愿的考生。按平行志愿投档的批次,第一次投档后计划未完成时,可参加所在省(直辖市、自治区)征集志愿。征集志愿仍不足,原则上将剩余计划转为下一批次录取或调回后投放到其他生源质量好的省(直辖市、自治区)。

在内蒙古自治区实行“招生计划1:1范围内按专业志愿排队录取”的规则。

第十五条 实行高考综合改革的省(直辖市、自治区),依据学校要求的专业选考科目范围,按照有关省(直辖市、自治区)的招生录取实施办法等相关文件规定择优录取。在对考生进行专业调剂时,参考考生综合素质评价档案信息。

第十六条 高考投档成绩相同时,若生源地规定了位次确定原则,优先录取位次高者;若生源地未规定位次确定原则,文史类(历史类)依次按语文、外语、数学单科成绩排序,理工类(物理类)依次按数学、外语、语文单科成绩排序,“3+3”高考改革(不分文理)依次按语文数学两科之和、语文单科最高成绩、外语单科成绩、首选科目单科成绩、再选科目单科最高成绩排序,优先录取排序位次高者。

第十七条 报考小学教育(乡村教师支持计划)定向公费培养师范生(含地方优师专项定向培养师范生)须符合海南省高考不限制报考批次的条件,身体健康,符合国家《公务员录用体检通用标准(试行)》规定,有既往病史的要如实填写,如违反规定可做退学处理。招生录取以具有定向培养市县户籍生源为主,录取生源不足时,经定向培养市县(区)教育行政部门同意,可以调剂录取本省报考定向培养专业的其他市县(区)合格生源。考生经录取后则可视为愿意与学校和定向培养市县(区)教育行政部门签订协议,毕业后按有关规定回定向市县(区)服务。招生安排在本科提前批进行,报考考生高考成绩须达到本科相应批次录取最低控制分数线,按海南省考试局相关规定参加统一面试且成绩合格。学校按照高考投档成绩,结合进档考生志愿顺序,从高到低择优录取。小学教育(英语教育方向)专业录取的考生要求英语单科成绩达到90分以上(满分为150分)。

第十八条 报考体育教育、社会体育指导与管理、社会体育指导与管理(高尔夫运动与管理方向)等专业的考生在文化课和体育专业成绩均符合生源地体育类相应批次出档条件的前提下,按综合成绩从高到低择优录取。综合成绩=文化成绩(含政策性加分)×60%+专业成绩×40%。如综合成绩相同,按专业志愿顺序录取,再相同则录取文化成绩高者,再相同则按数学、语文、外语的顺序,优先录取单科成绩高者。

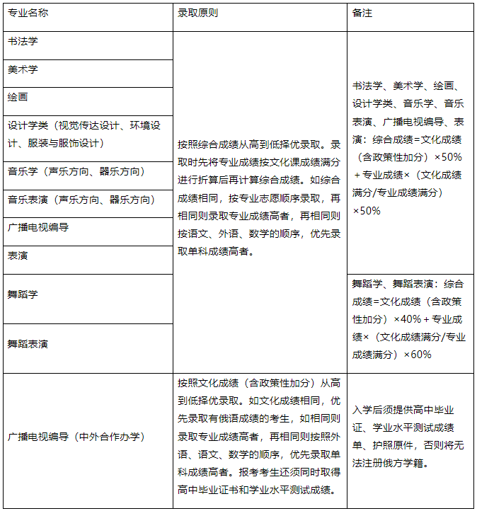
第十九条 报考艺术类专业的考生需符合生源地艺术类相应批次出档条件,专业成绩采用生源地当年相应科类的艺术类专业统考或联考成绩。

艺术类专业录取原则如下表所示:

第二十条 在按乐器种类招生的省(市、区),音乐学(器乐方向)、音乐表演(器乐方向)专业只录取限定乐器种类范围的考生。

第二十一条 艺术、体育类专业文/理(历史类/物理类)计划按生源地相关规定执行。

第二十二条 除运动训练、武术与民族传统体育专业单独招生等提前招生外,学校认可各省(直辖市、自治区)教育行政主管部门、招生考试机构有关加分或降分投档的政策规定。

第二十三条 英语、翻译专业外语语种限英语,其他专业不限外语语种。因教学需要,外语语种非英语的考生不宜报考汉语国际教育、小学教育(英语教育方向)、学前教育(中外合作办学)、软件工程(NIIT班)等专业。

英语、翻译、汉语国际教育、小学教育(英语教育方向)、学前教育(中外合作办学)专业录取的考生要求英语单科原始成绩不低于90分(满分150分),且需参加各省(直辖市、自治区)统一组织的英语口试并取得合格成绩,如考生所在省(直辖市、自治区)未统一组织英语口试,则不作要求。其他专业新生入学后,以英语、日语、德语、俄语、韩语、法语、西班牙语、泰语和乌尔都语等作为公共基础外语安排教学。

第二十四条 地理科学、英语、翻译、日语、法学、教育技术学、学前教育(中外合作办学)、经济学类、工商管理类、旅游管理类等专业/类文理兼招。所有专业/类录取不设专业级差,无男女比例限制。

第二十五条 软件工程(NIIT班)、社会体育指导与管理(高尔夫运动与管理方向)、广播电视编导(中外合作办学)、学前教育(中外合作办学)专业为高收费专业,只录取有该专业志愿的考生,且志愿优先。

第二十六条 中外合作办学专业学生须同时修读中外双方文凭,有学习困难症或心理障碍的考生不宜报考。

第五章 收费标准

第二十七条 学费标准:文史类收费4180元/年,理工、体育、外语、法学、财经、管理、信息科学、计算机、旅游收费4620元/年,运动训练、武术与民族传统体育专业收费6000元/年,艺术类专业收费8800元/年,社会体育指导与管理(高尔夫运动与管理方向)专业收费12000元/年,软件工程(NIIT班)专业收费13600元/年,学前教育(中外合作办学)专业收费37000元/年,广播电视编导(中外合作办学)专业收费57000元/年。

住宿费:根据住宿条件不同,分别为每生600——1470元/年不等。

2022年若海南省物价局调整收费标准,则执行新的收费标准。

第六章 资助学生政策

第二十八条 学校建立完整的“奖、助、勤、减、补”学生资助体系。现有国家奖学金、国家励志奖学金、国家助学金、社会奖助学金、学校专业奖学金等多项奖助学金和爱心借款以及校内外勤工助学等多项助学措施,以激励在校生勤奋学习和帮助家庭经济困难的学生顺利完成学业。

第七章 附则

第二十九条 中外合作、校企合作、联合办学等项目其他招生及培养工作按合作协议及相关规定执行。

第三十条 招收港澳台学生、高职(专科)升本科、第二学士学位,以及运动训练、武术与民族传统体育专业等,按照教育部、国家体育总局、海南省教育厅有关工作规定和我校相关招生简章执行。

第三十一条 普通本科录取结果可登陆海南师范大学招生信息网查询,也可通过考生所在省招办开设的招生录取信息网络或各地市县招办查询。

第三十二条 本章程公布后,如遇部分省(直辖市、自治区)高考招生政策调整,学校将根据当地相关政策制定相应的录取政策,并另行公布。

第三十三条 新生入校后,按照国家和学校有关规定进行入学资格审查。不合格者,取消其入学资格。

第三十四条 本章程若有与国家有关政策不一致之处,以国家有关政策为准;学校历年有关招生工作的政策、规定如与本章程相冲突,以本章程为准;本章程由海南师范大学招生就业处负责解释。

来源:https://zhaosheng.hainnu.edu.cn/Index/

展开全文
升学类型:
  • 统招专升本
  • 自考本科
  • 成人本科
  • 更多方式
您的身份:
所在地区:

传爱专升本声明

(一)由于考试政策等各方面情况的不断调整与变化,本网站所提供的考试信息仅供参考,请以权威部门公布的正式信息为准。 (二)本网站在文章内容来源出处标注为其他平台的稿件均为转载稿,免费转载出于非商业性学习目的,版权归原作者所有。如您对 内容、版权等问题存在异议请于我们联系,我们会及时处理。
距考试还剩 0 0 0
  • 企业微信
  • 小程序
  • 微信公众号
  • 二维码1
    扫一扫添加企微老师 解答专升本疑问
    二维码1
    扫一扫,添加小程序 了解更多专升本资讯
    二维码1
    扫一扫,添加微信公众号 了解更多专升本资讯