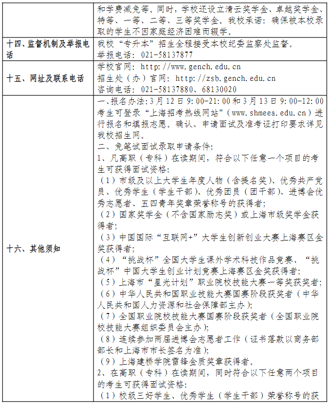
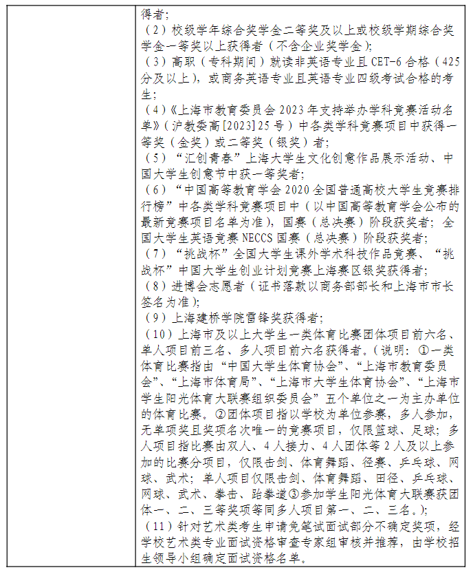
2024年上海建桥学院专升本招生章程发布,退役士兵招生计划为82人,下表所列专业均可报考,部分专业专业对口要求。修学期满,符合毕业要求,颁发上海建桥学院的专科起点升本科毕业证书。

2024年上海建桥学院专升本招生章程









展开全文
2024年上海建桥学院专升本招生章程发布,退役士兵招生计划为82人,下表所列专业均可报考,部分专业专业对口要求。修学期满,符合毕业要求,颁发上海建桥学院的专科起点升本科毕业证书。

2024年上海建桥学院专升本招生章程









传爱专升本声明
(一)由于考试政策等各方面情况的不断调整与变化,本网站所提供的考试信息仅供参考,请以权威部门公布的正式信息为准。 (二)本网站在文章内容来源出处标注为其他平台的稿件均为转载稿,免费转载出于非商业性学习目的,版权归原作者所有。如您对 内容、版权等问题存在异议请于我们联系,我们会及时处理。