全国
客服 加微信
找信息 找资料
找试题
联系我们
当前位置:首页 > 招考资讯 > 考试大纲 > 2025年天津理工大学中环信息学院智能制造工程专业课考试大纲
2025年天津理工大学中环信息学院智能制造工程专业课考试大纲
天津市专升本 2024-12-31 15:13:48

  【导读】2025年天津理工大学中环信息学院智能制造工程专业课考试大纲公布,专升本报名网提供专升本考试大纲,希望对同学们复习备考有所帮助。

天津理工专升本考试大纲

  考试科目:

  (一)理论笔试考试,满分200分;

  (二)实践应用考试,包含四场操作类考试:

  ①机械制图,满分100分;

  ②电工电子技术,满分100分;

  ③液压与气动技术,满分100分;

  ④可编程控制器技术,满分100分。

  参考教材:

  1735612513860759.png

  一、理论笔试考试

  1.分值比例

  试卷总分值共200分,题型包含填空题、单项选择题、判断题、简答题、综合题,其中机械制图知识点占25%、电工电子技术知识点占25%,液压与气动技术知识点占25%,可编程控制器技术知识点占25%。

  2.考试范围

  (1)机械制图

  1735612558749046.png

  1735612606615722.png

  (2)电工电子技术

  1735612620663723.png

  1735612628320814.png

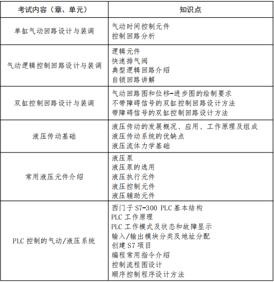
  (3)液压与气动技术

  1735612638771575.png

  1735612655739084.png

  (4)可编程控制器技术

  1735612665640573.png

  1735612678780280.png

  二、实践应用考试

  1.分值比例

  实践应用考试包含四场操作类考试共400分,其中机械制图100分,电工电子技术100分,液压与气动技术100分,可编程控制器技术100分。

  2.考试范围

  (1)机械制图

  考核内容:

  按照参考材料,使用中望CAD绘图软件完成零件图绘制。

  评分点:

  ①绘图比例、图纸幅面的选择

  ②计算机绘图环境的设置

  ③绘制零件图样

  ④文字样式、标注样式的设置

  ⑤零件图的尺寸标注

  ⑥零件图形位公差的标注、技术要求的撰写

  (2)电工电子技术

  考核内容:

  按要求选择元件、规范接线、检查电路并整理复位。

  评分点:

  ①工具仪表的规范使用

  ②电路原理的识图能力

  ③电气元件的认知与应用

  ④电路的搭建与连接

  ⑤安全意识和规范操作

  (3)液压与气动技术

  考核内容:

  按要求选择元件、连接气路、调整系统并整理复位。

  评分点:

  ①识读气动原理图

  ②气动元件认知与应用

  ③回路设计与装调

  ④气路调试

  ⑤安全意识和规范操作

  (4)可编程控制器技术

  考核内容:

  按照题目要求编写程序,运行、保存并提交程序。

  评分点:

  ①S7-1200硬件组态与CPU参数设置

  ②梯形图语言程序编辑与变量表的使用

  ③用户程序下载与程序调试

  ④位逻辑、定时器、计数器、数学运算、移位、循环移位、数据处理、程序控制等指令完成程序编写

  ⑤仿真验证

以上就是“2025年天津理工大学中环信息学院智能制造工程专业课考试大纲”全部内容,考生如果想获得更多关于常见问题、相关资讯,如考试动态、招生简章、专升本院校、历年真题、考试大纲、专升本等相关信息,可以在线咨询老师,敬请关注专升本报名网(www.zsbedu.com.cn)

展开全文
升学类型:
  • 统招专升本
  • 自考本科
  • 成人本科
  • 更多方式
您的身份:
所在地区:

传爱专升本声明

(一)由于考试政策等各方面情况的不断调整与变化,本网站所提供的考试信息仅供参考,请以权威部门公布的正式信息为准。 (二)本网站在文章内容来源出处标注为其他平台的稿件均为转载稿,免费转载出于非商业性学习目的,版权归原作者所有。如您对 内容、版权等问题存在异议请于我们联系,我们会及时处理。
距考试还剩 0 0 0
  • 企业微信
  • 小程序
  • 微信公众号
  • 二维码1
    扫一扫添加企微老师 解答专升本疑问
    二维码1
    扫一扫,添加小程序 了解更多专升本资讯
    二维码1
    扫一扫,添加微信公众号 了解更多专升本资讯