展开全文
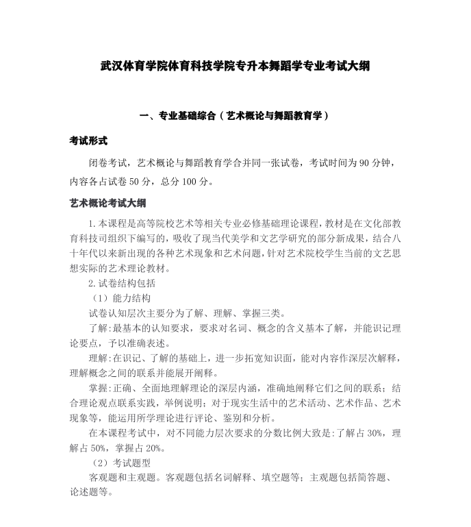
2024年武汉体育学院体育科技学院专升本舞蹈学专业考试大纲
湖北省专升本
2024-06-07 00:00:00

升学类型:
- 统招专升本
- 自考本科
- 成人本科
- 更多方式
您的身份:
所在地区:
热点资讯
传爱专升本声明
(一)由于考试政策等各方面情况的不断调整与变化,本网站所提供的考试信息仅供参考,请以权威部门公布的正式信息为准。 (二)本网站在文章内容来源出处标注为其他平台的稿件均为转载稿,免费转载出于非商业性学习目的,版权归原作者所有。如您对 内容、版权等问题存在异议请于我们联系,我们会及时处理。
距考试还剩
0
0
0
天
备考技巧
-
1
25年江西专升本院校怎么选?专业报考有什么建议?
2
江西专升本报考8个关键性问题解答!
3
江西专升本公办、民办、独立院校有什么区别?
4
江西专升本先考试还是先填志愿?填报规则是什么?
5
江西专升本考什么?难度如何?上岸率高吗?
6
2025年湖南专升本报考常见问题解答
7
大一新生必看的湖南统招专升本十大问题
8
2025年广东专插本所需费用是多少?考试科目是什么?
9
广东专升本报名户籍全日制专科考生需上传哪些资料?
10
你有一份上海专升本考试复习备考指南待查收~
11
上海专升本考前4个月复习重点及建议!
12
25江西专升本考生必看!六大答题技巧助你拿捏高分!
13
江西专升本该如何复习?这份科学备考规划告诉你!
14
重庆专升本录取规则什么意思?平行志愿又是什么意思?
15
重庆专升本可以报几次?都需要哪些条件?