全国
客服 加微信
找信息 找资料
找试题
联系我们
当前位置:首页 > 招考资讯 > 报考条件 > 2025年升本人注意:河北专升本报名材料提前参考
2025年升本人注意:河北专升本报名材料提前参考
河北省专升本 2024-11-07 00:00:00

说到报名,同学们知道河北专升本不同类别的考生报考都需要准备哪些报名材料吗?由于2025年具体考试政策还未发布,专升本网老师就整理了一下2024年需要准备的相关材料,同学们在备考时不要忘记提前准备报名材料以及熟悉报考流程!

河北专升本报名条件

报名需提前准备的材料

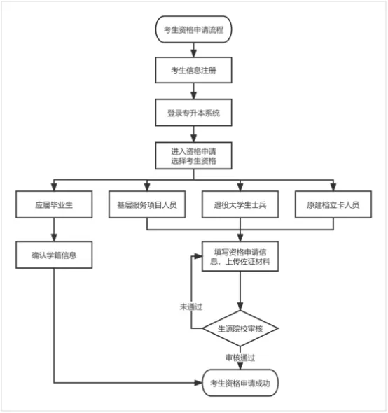
无需提交证明材料。在规定时间内登录河北省教育考试院网站完成网上注册,并接受资格审核。

资格审核通过后按规定时间登录考试报名系统按照报名流程图和提示步骤,选择报考专业、提交报考信息、网络缴纳考试费用,即可完成报名。

2025年专升本0元资料限时领取:

专升本高等数学刷题带练营

专升本英语完形填空专项速成课

建档立卡考生

报名材料含考生本人身份证、建档立卡相关证明材料(县级及以上乡村振兴局(办)提供的证明或国扶系统查询界面截图,打印后加盖县级及以上乡村振兴局(办)公章)。

退役士兵考生

报名材料含考生本人身份证、入伍批准书(通知书)、退出现役证、毕业证书、教育部学历证书电子注册备案表(应届高职(专科)毕业生除外)。

荣立个人三等功及以上奖励的退役大学生士兵,还需提交相关证书佐证材料。

春季退役大学生士兵,除提交考生本人身份证、毕业证书、教育部学历证书电子注册备案表外(不含应届高职(专科)毕业生),还须提交承诺书及所在部队团级以上人力资源部门出具的《证明信》,待获得退出现役证后,及时提交生源学校审验(毕业于省外普通高校的,向河北省教育考试院成招部提交)。

毕业于省内普通高校的退役大学生士兵考生向生源学校有关部门提出报名申请并提交资格审核材料。毕业于省外普通高校的退役大学生士兵考生将相关材料邮寄至河北省教育考试院成招部。

基层服务项目人员

报名材料含考生本人身份证、毕业证书、教育部学历证书电子注册备案表、相关基层服务项目期满合格证书(项目年度考核表等其他材料无效)。

注:提交报名材料在网上注册前完成,需提交相关材料的考生向生源学校有关部门提出报名申请并提交纸质版报名材料(复印件各1份,考生需在复印件上注明“复印件与原件一致”,并签字)。

另外,网上注册阶段同样需要上传相关材料,只有审核通过才可获得报考资格。

以上均须在规定时间内完成!

附:资格申请流程

展开全文
升学类型:
  • 统招专升本
  • 自考本科
  • 成人本科
  • 更多方式
您的身份:
所在地区:

传爱专升本声明

(一)由于考试政策等各方面情况的不断调整与变化,本网站所提供的考试信息仅供参考,请以权威部门公布的正式信息为准。 (二)本网站在文章内容来源出处标注为其他平台的稿件均为转载稿,免费转载出于非商业性学习目的,版权归原作者所有。如您对 内容、版权等问题存在异议请于我们联系,我们会及时处理。
距考试还剩 0 0 0
  • 企业微信
  • 小程序
  • 微信公众号
  • 二维码1
    扫一扫添加企微老师 解答专升本疑问
    二维码1
    扫一扫,添加小程序 了解更多专升本资讯
    二维码1
    扫一扫,添加微信公众号 了解更多专升本资讯