全国
客服 加微信
找信息 找资料
找试题
联系我们
当前位置:首页 > 真题练习 > 参考书目 > 2025年四川专升本考纲出来没?
2025年四川专升本考纲出来没?
四川省专升本 2024-11-20 00:00:00

四川专升本

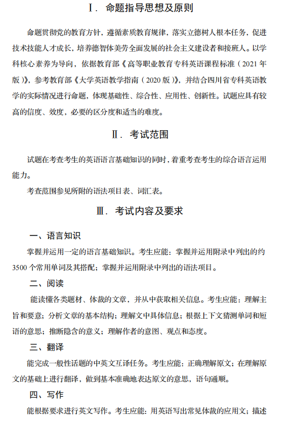
2025年四川专升本考纲沿用2024年考试大纲内容,2025年四川专升本考纲可下载附件查看。四川专升本分理工农医类、非理工农医类2个类别组织考试。理工农医类考生考高等数学、大学英语、计算机基础;非理工农医类考生考大学语文、大学英语、计算机基础。

2025年四川专升本考纲

四川省普通高校专升本《大学英语》考试要求.pdf

四川省普通高校专升本《大学语文》考试要求.pdf

四川省普通高校专升本《高等数学》考试要求.pdf

四川省普通高校专升本《计算机基础》考试要求.pdf

展开全文
升学类型:
  • 统招专升本
  • 自考本科
  • 成人本科
  • 更多方式
您的身份:
所在地区:

传爱专升本声明

(一)由于考试政策等各方面情况的不断调整与变化,本网站所提供的考试信息仅供参考,请以权威部门公布的正式信息为准。 (二)本网站在文章内容来源出处标注为其他平台的稿件均为转载稿,免费转载出于非商业性学习目的,版权归原作者所有。如您对 内容、版权等问题存在异议请于我们联系,我们会及时处理。
距考试还剩 0 0 0
  • 企业微信
  • 小程序
  • 微信公众号
  • 二维码1
    扫一扫添加企微老师 解答专升本疑问
    二维码1
    扫一扫,添加小程序 了解更多专升本资讯
    二维码1
    扫一扫,添加微信公众号 了解更多专升本资讯