全国
客服 加微信
找信息 找资料
找试题
联系我们
当前位置:首页 > 真题练习 > 参考书目 > 2025四川专升本计算机基础考试大纲下载
2025四川专升本计算机基础考试大纲下载
四川省专升本 2024-09-02 00:00:00

四川专升本

四川2025专升本计算机基础考考试大纲下载版点击下方链接,2025年四川专升本考试依旧为三门,分为理工农医类和非理工农医类,理工农医类考试科目:《高等数学》《大学英语》《计算机基础》。非理工农医类考试科目:《大学语文》《大学英语》《计算机基础》。计算机为必考科目。

四川2025专升本计算机基础考试大纲下载

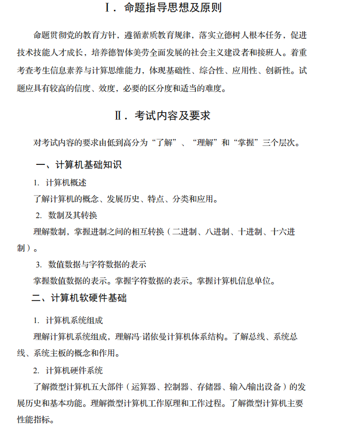
考纲下载:四川省普通高校专升本《计算机基础》考试要求

四川2025专升本计算机基础考试形式与试卷结构

考试形式与试卷结构

一、考试形式

考试采用笔试闭卷形式。试卷满分150分,考试时间120分钟。

二、试卷结构

1.考试题型可以为:单项选择题、多项选择题、判断题、填空题、简答题、设计题、综合应用题等。

2.试题难度分为:容易题、较易题、中等难度题、较难题,四种难度的试题应控制合适的分值比例,试卷总体难度适中。

3.试卷内容结构:

计算机基础知识大约所占分值比例15%

计算机软硬件基础大约所占分值比例20%

办公自动化大约所占分值比例35%

网络与信息安全大约所占分值比例10%

算法与程序设计大约所占分值比例10%

数据库技术大约所占分值比例5%

计算机新技术大约所占分值比例5%

[参考书目]

1.大学计算机(第七版)龚沛曾等高等教育出版社,2017

2、大学计算机-计算思维导论申艳光等清华大学出版社,2019

展开全文
升学类型:
  • 统招专升本
  • 自考本科
  • 成人本科
  • 更多方式
您的身份:
所在地区:

传爱专升本声明

(一)由于考试政策等各方面情况的不断调整与变化,本网站所提供的考试信息仅供参考,请以权威部门公布的正式信息为准。 (二)本网站在文章内容来源出处标注为其他平台的稿件均为转载稿,免费转载出于非商业性学习目的,版权归原作者所有。如您对 内容、版权等问题存在异议请于我们联系,我们会及时处理。
距考试还剩 0 0 0
  • 企业微信
  • 小程序
  • 微信公众号
  • 二维码1
    扫一扫添加企微老师 解答专升本疑问
    二维码1
    扫一扫,添加小程序 了解更多专升本资讯
    二维码1
    扫一扫,添加微信公众号 了解更多专升本资讯