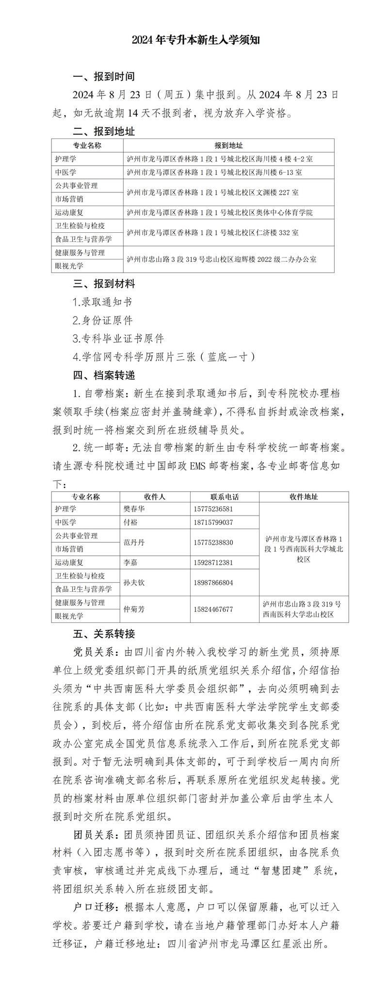
近日西南医科大学公布了2024年西南医科大学专升本新生入学须知,以下为通知内容原文,各位2024年上岸了西南医科大学的同学可以来看一下具体详细政策内容。


本文资料来源:西南医科大学官网
展开全文
近日西南医科大学公布了2024年西南医科大学专升本新生入学须知,以下为通知内容原文,各位2024年上岸了西南医科大学的同学可以来看一下具体详细政策内容。


本文资料来源:西南医科大学官网
传爱专升本声明
(一)由于考试政策等各方面情况的不断调整与变化,本网站所提供的考试信息仅供参考,请以权威部门公布的正式信息为准。 (二)本网站在文章内容来源出处标注为其他平台的稿件均为转载稿,免费转载出于非商业性学习目的,版权归原作者所有。如您对 内容、版权等问题存在异议请于我们联系,我们会及时处理。